Instance Verification Kit (IVK)
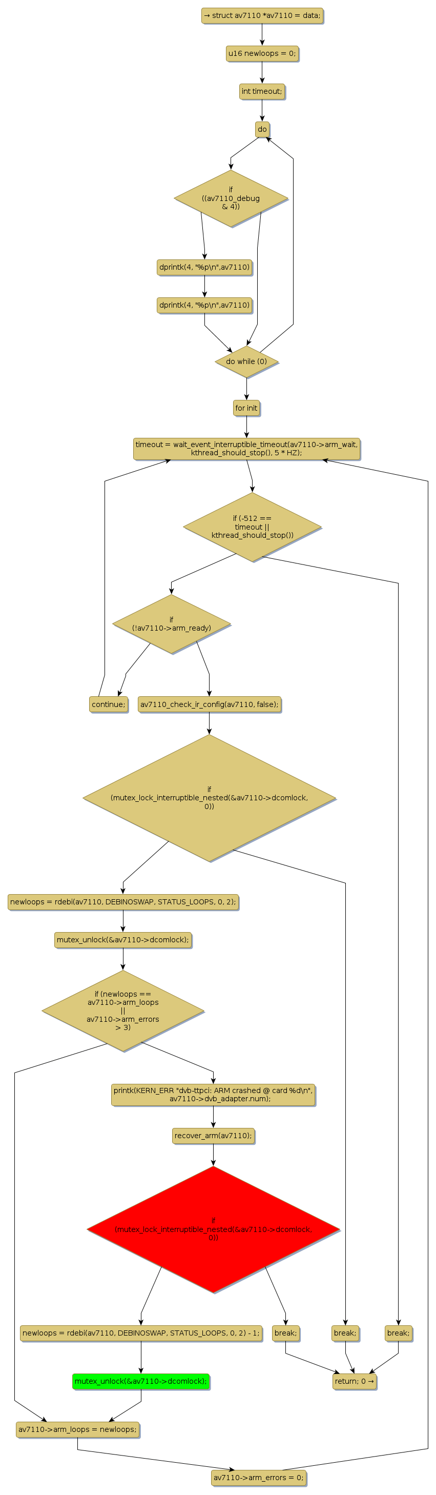
mutex lock @ [9002+43+/linux-3.19-rc1/drivers/media/pci/ttpci/av7110.c]
Instance Signature: dcomlock
|
The Matching Pair Graph:
|
|
Function Name
|
Control Flow Graph (CFG)
|
Events Flow Graph (EFG)
|
Source Correspondence
|
|
arm_thread
|
|
|
[8190+10+/linux-3.19-rc1/drivers/media/pci/ttpci/av7110.c]
|